用Navigation Timing API测试前端性能

Navigation Timing 接口为我们提供了监控网站性能所需的数据。相比于以往基于JS的监测机制,此接口提供的数据更为准确和全面。

JS中通过 window.performance 调用数据,该特性在IE9、最新的Firefox和Chrome中都已实现(http://caniuse.com/nav-timing)

具体的介绍已经有人做了详尽总结 http://www.cnblogs.com/mrsunny/archive/2012/09/04/2670727.html

为了方便理解和测试,对图片稍稍加工为网页,把各时间节点和区间(差值)计算结果标注在旁边,有兴趣的可以访问:http://github.kainy.cn/NavigationTiming/

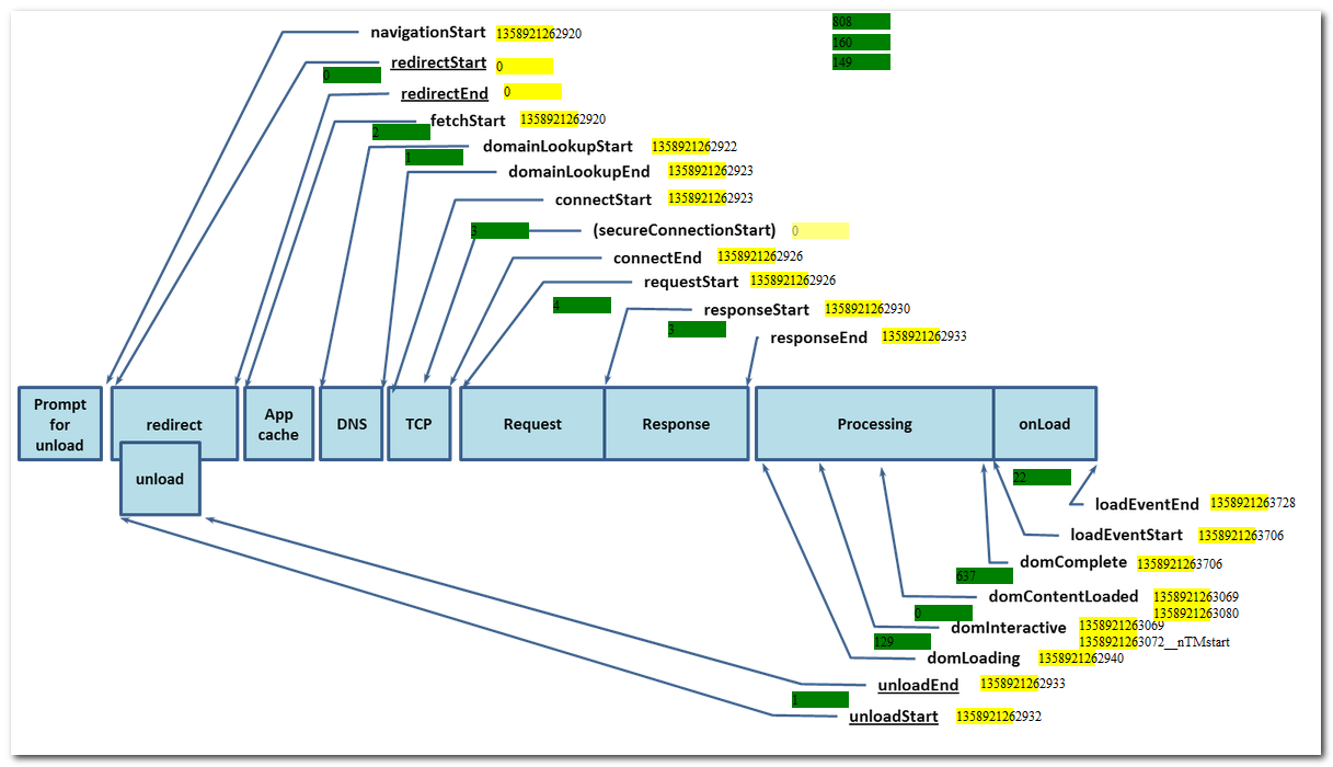
[caption id=”attachment_2328” align=”aligncenter” width=”300”]timing-overview 时间点和时间间隔以颜色区分,鼠标移到数字上显示指标名[/caption]

页面上很全面的记录了一次网页加载过程中各个环节的性能指标,例如网络情况可以参考DNS+TCP时间,服务器响应速度参考Request时长,服务器回传页面到浏览器速度参考Response时长等等。

前端性能主要看图片后半部分,比如document对象创建完成的时刻(domLoading)、文档解析完成的时刻(domInteractive)以及javascript类库中DOMready事件触发的时刻(DOMComplete)等,时刻相减得到的就是花费时长。

有个问题不太明白的是关于时长DOMComplete,页面上计算出的结果(图中右上角绿色第二块)和浏览器开发者工具中DOMContentLoaded值差别明显(落在domContetLoaded时刻~ domComplete时刻区间内),根据规范中的描述 这样的计算方法(domComplete - navigationStart)应该没问题,实在令人不解。

还有一个现象是FF下测试结果,onLoad和DOMContentLoaded值比Chrome下相同页面的低不少(均关闭缓存),亦不知何解。

分享到:

评论完整模式加载中...如果长时间无法加载,请针对 disq.us | disquscdn.com | disqus.com 启用代理